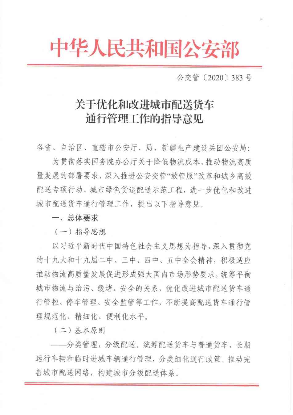
城市配送货车通行管理优化与改进工作指导意见
您好,欢迎访问达途货运网
加入收藏
网站首页
运输工具
新闻资讯
物流舆情
运输服务
品牌实力
您的位置:
首页
>
新闻资讯
.
新闻资讯
城市配送货车通行管理优化与改进工作指导意见
发布时间:2026-01-13 06:35:36
人气:
上一篇 : 全国物流行业先进集体与劳动模范表彰,广东企业及个人获殊荣
下一篇 : 铁路货运如何支撑新发展格局,提升经济循环效率
推荐资讯
2026-01-16 06:35:51
国际货运枢纽能级提升,货邮吞吐量创历史新高
2026-01-16 06:35:50
低空货运航线补贴政策解读,最高补助50万元推动物流创新
2026-01-16 06:35:48
海事航警发布军事演习通告,相关海域实施禁航管制
2026-01-16 06:35:48
冷链物流需求稳步增长,冷库出租率显著提升
2026-01-16 06:35:45
广州2035年交通蓝图:构建全球枢纽与高效出行物流圈
2026-01-16 06:35:43
道路运输安全生产治本攻坚三年行动方案解读与核心举措
2026-01-16 06:35:42
降低全社会物流成本的关键路径与改革方向
2026-01-16 06:35:41
交通物流降本增效专项行动启动,六大举措破解成本难题
©2025 达途货运网 版权所有 备案号:
鲁ICP备2025202911号-79
网站地图