5月31日,广州市新冠肺炎疫情防控指挥部办公室交通防控组办公室发布关于设立干线货车司机核酸检测点的通知。
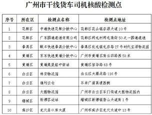
根据《广州市新型冠状病毒肺炎疫情防控指挥部关于加强离穗车辆和人员管理的通告》(第14号)要求,为确保货运车辆正常运行,广州市已设立10个干线货车司机核酸检测点,为货车司机提供核酸检测免费服务。各检测点服务时间为上午9:00~12:00,下午13:00~18:00(如有调整以各检测点现场公布时间为准)。本通知自2021年6月1日起实施,失效时间与第14号通告一致。

注意事项:
(一)货车司机凭有效车辆行驶证、从业资格证、驾驶证(准驾车型B1及以上)和“健康码”绿码进行检测;如在24小时内曾接种新冠疫苗的,须在接种24小时后再进行检测。
(二)服从现场工作人员安排,并全程佩戴口罩,与他人保持1米以上间隔,不交谈,不聚集。
(三)检测点场地有限,请货车司机勿驾驶车辆前往。

